不是贫困生也可以申请国家助学贷款么我只想少花父母的钱多靠自己而已
07.27
今天第一次去教育局相关部门询问,工作人员态度一般,告诉我要带上网上打印的申请表,我和共同借款人的身份证,户口本,录取通知书原件,并没有提到让很多知友(包括我)操心的贫困证明。也许后面又会再要?管他的,他不要我反正也没有,下次就带他要的材料去。
这里吐槽一句:湖南大学的录取通知书来的真慢啊,到现在在邮政都查不到消息。
后续有情况会继续更新。
回家后仔细研究了工作人员发的小册子,原来贫困证明在这啊,说没有预申请的同学是需要打贫困证明的。

可是诶,当我在官网填写信息的时候,却又发现了这个!

我可没记得我预申请过!难道是疫情原因放宽政策?
7.28
今天录取通知书终于到了,申请表电子版也从官网get了,打算明天一早去教育局办手续(听说早上工作人员态度好一点)
7.29
今天一早带好所需资料到了教育局贷款部门,总共加起来十分钟不到就办好了。工作人员态度一般,按流程一步一步办事。办好后,工作人员给了我一张合同,一张高校回执单。
现在只差最后到了学校将高校回执单交上去了。
总结一下,由于每个地方政策可能不同,我认为,如果方便的话不妨先去相关部门问清楚。
然后,在国家开发银行助学贷款官方平台填信息。这是网址 https://sls.cdb.com.cn/ (只能用电脑登陆)
跟着步骤走就行了。特别要注意的是如果和我一样系统说你已通过预申请,那么就不用办贫困证明,如果没有,看来你得跑一趟。
填完所有信息后,系统会给你申请表文档,打印出来就好了。
最后,带上自己的共同借款人,双方的身份证,户口本,申请表,你的录取通知书,也许还有贫困证明,挑一个良辰吉日去相关部门就好了。
希望我的经历能对大家有帮助,也感谢国家能给我们学子这样一个优惠政策。
8.9
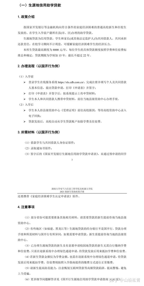
今天回来补充一下,关于后面的高校回执的问题因为每个学校不一样,请联系自己学院的学助哦!(付湖大电气院的相关章程)

Comments
Post a Comment